Influencia de la información publicada en Instagram sobre lactancia materna exclusiva en madres primerizas de la Liga de Leche de Colombia

Influencia de la información publicada en Instagram sobre lactancia materna exclusiva en madres primerizas de la Liga de Leche de Colombia

Influence of information published on Instagram about exclusive breastfeeding on first-time mothers in the Colombian League of La Leche

Influência da informação publicada no Instagram sobre aleitamento materno exclusivo em mães de primeira viagem na liga de leite de Colômbia

Citación: Luna-Granados NY, Rojas-Luna LR, Portilla-Portilla EM. Influencia de la información publicada en Instagram sobre lactancia materna exclusiva en madres primerizas de la Liga de Leche de Colombia. Univ Salud [Internet]. 2026; 28(1):e8961. DOI: 10.22267/rus.262801.355.


# RESUMEN

Introducción: La información publicada en Instagram sobre lactancia materna exclusiva ha generado cambios en los conocimientos y en la práctica de la lactancia por parte de madres primerizas. Objetivo: Analizar la influencia de la información publicada en Instagram sobre lactancia materna exclusiva en madres primerizas de la Liga de Leche de Colombia. Materiales y métodos: Estudio de enfoque mixto. En la fase cuantitativa, se aplicó una encuesta con escala tipo Likert a 57 madres primerizas pertenecientes a la Liga de la Leche de Colombia, con el fin de caracterizar la población y establecer criterios de inclusión. En la fase cualitativa, se desarrolló un grupo focal con 8 de estas madres, para profundizar en las percepciones y experiencias relacionadas con la información sobre lactancia materna exclusiva publicada en Instagram. Para el análisis se empleó el software Atlas.ti7, con la metodología de teoría fundamentada con codificación abierta, axial y selectiva. Resultados: Se identificaron 34 códigos que evidencian beneficios de la lactancia materna, estrategias de verificación de información en Instagram y cambios en la práctica de lactancia materna exclusiva tras consultar esta red social. Conclusiones: Instagram se ha consolidado como una fuente relevante de información para madres primerizas, influyendo significativamente en su práctica de lactancia materna exclusiva.

Palabras clave: Lactancia materna; Madre; Impacto social; Redes sociales (Fuente: DeCS, Bireme).

Objetivos de desarrollo sostenible: Salud y Bienestar. (Fuente: ODS, OMS).


# ABSTRACT

Introduction: Information posted on Instagram about exclusive breastfeeding has influenced the knowledge and practices of first-time mothers. Objective: To analyze the influence of exclusive breastfeeding information published on Instagram on first-time mothers in the city of Pamplona, Colombia. Materials and Methods: A mixed-methods study was conducted. In the quantitative phase, a Likert-scale survey was applied to 57 first-time mothers who were members of the Liga de la Leche Colombia, in order to characterize the population and establish inclusion criteria. In the qualitative phase, a focus group was conducted with 8 of these mothers, selected according to the established criteria, to explore in depth their perceptions and experiences regarding exclusive breastfeeding information published on Instagram. Qualitative data were analyzed using Atlas.ti7 software and grounded theory methodology with open, axial, and selective coding. Results: Thirty-four codes were identified, highlighting the benefits of breastfeeding, strategies for verifying information on Instagram, and changes in exclusive breastfeeding practices after consulting this social network. Conclusions: Instagram has become a relevant source of information for first-time mothers, significantly influencing their exclusive breastfeeding practices.

Keywords: Breastfeeding; Mother; Social impact; Social networks (Source: DeCS, Bireme).

Sustainable development goals: Good health and well-being. (Source: SDG, WHO).


# RESUMO

Introdução: A informação publicada no Instagram sobre aleitamento materno exclusivo levou a mudanças no conhecimento e nas práticas de amamentação entre mães de primeira viagem. Objetivo: Analisar a influência da informação publicada no Instagram sobre aleitamento materno exclusivo em mães de primeira viagem da Liga leite da Colômbia. Materiais e métodos: Este foi um estudo de métodos mistos. Na fase quantitativa, um questionário com escala Likert foi aplicado a 57 mães de primeira viagem pertencentes à Liga de leite da Colômbia para caracterizar a população e estabelecer os critérios de inclusão. Na fase qualitativa, um grupo focal foi conduzido com 8 dessas mães para explorar suas percepções e experiências relacionadas a informações sobre aleitamento materno exclusivo publicadas no Instagram. O software Atlas.ti7 foi utilizado para a análise dos dados, empregando a metodologia da teoria fundamentada com codificação aberta, axial e seletiva. Resultados: Foram identificados 34 códigos que demonstram os benefícios do aleitamento materno, estratégias para verificar informações no Instagram e mudanças nas práticas de aleitamento materno exclusivo após a consulta a essa rede social. Conclusão: O Instagram tornou-se uma fonte relevante de informação para novas mães, influenciando significativamente suas práticas de aleitamento materno exclusivo.

Palavras-chave: Aleitamento materno; Mãe; Influência social; Redes sociais (Fonte: DeCS, Bireme).

Metas de desenvolvimiento sustentavel: Saúde e bem-estar. (Fonte: MDS, OMS).


# INTRODUCCIÓN

Las redes sociales son un canal de comunicación directo, rápido y eficaz que permite alcanzar a la mayor comunidad de usuarios en Internet1,2. Cada vez más personas las prefieren para resolver dudas, pedir orientación o informarse sobre temas de interés, incluyendo aspectos de salud y nutrición. Plataformas como Instagram han adquirido un papel central en este proceso, ya que facilitan la publicación y difusión de imágenes y videos con contenido que puede influir en la toma de decisiones de los usuarios3. Sin embargo, la facilidad para generar y compartir información implica que no siempre provenga de fuentes científicas, lo que incrementa el riesgo de desinformación4.

Instagram ofrece un flujo constante de publicaciones personalizadas según las preferencias del usuario, permitiendo que temas como la lactancia materna exclusiva alcancen gran visibilidad. En este contexto, los denominados "influencers" -personas con capacidad de generar interacción y modificar percepciones- pueden impactar significativamente en la manera en que las madres primerizas conciben y practican la lactancia5.

En el área de la salud infantil, la óptima alimentación y nutrición durante los primeros años de vida son particularmente importantes, ya que reducen la morbilidad y mortalidad, disminuyen el riesgo de enfermedades no transmisibles y favorecen un mejor desarrollo humano6,7. La Organización Mundial de la Salud (OMS) y el Fondo de las Naciones Unidas para la Infancia (UNICEF) recomiendan iniciar la lactancia materna en la primera hora de vida, mantenerla de forma exclusiva durante los primeros seis meses y continuarla junto con una alimentación complementaria adecuada hasta los dos años o más7,8.

Diversos factores pueden incidir en el inicio y mantenimiento de la lactancia materna exclusiva (LME), como el conocimiento previo, la ausencia de enfermedades durante el embarazo, el vínculo madre-hijo, la no utilización de biberones o chupetes y la ausencia de problemas con los pezones9,10. En la era digital, muchas madres recurren a redes sociales para resolver dudas y buscar consejos, lo que ha modificado el papel de los profesionales de la salud, quienes ahora comparten el escenario con creadores de contenido que pueden carecer de formación técnica3,11.

Un grupo de madres primerizas integrantes de la Liga de la Leche de Colombia participa activamente en Instagram para buscar, compartir y validar información sobre lactancia materna exclusiva. Esta organización, reconocida por su labor en la promoción de la lactancia, ofrece acompañamiento y consejería por parte de profesionales y asesoras voluntarias, lo que otorga a sus integrantes un bagaje previo que puede influir en su interpretación y aplicación de la información consultada en redes sociales. Este contexto también explica el manejo de términos técnicos por parte de las participantes, como "sistema inmunitario", "aporte nutricional" o "bases de datos científicas".

Este estudio tiene como objetivo analizar la influencia de la información publicada en Instagram sobre lactancia materna exclusiva en madres primerizas, combinando un componente cuantitativo para caracterizar a la población y un componente cualitativo para profundizar en sus percepciones, estrategias de verificación de información y cambios en las prácticas de lactancia. Los hallazgos permitirán comprender cómo interactúan los factores sociales y mediáticos en la adopción de prácticas de salud materno-infantil, y contribuirán a fortalecer las estrategias de comunicación en salud basadas en evidencia.


# MATERIALES Y MÉTODOS

# Tipo de estudio

Se realizó un estudio con enfoque mixto, integrado por un componente cuantitativo descriptivo de corte transversal y un componente cualitativo con análisis mediante teoría fundamentada.

La muestra se compuso de 57 madres primerizas que pertenecen a la Liga de la Leche de Colombia, elegidas a través de un muestreo intencional no probabilístico.

Los requisitos para participar fueron: ser madre por primera vez, contar con una cuenta activa en Instagram y haber buscado información sobre la lactancia materna exclusiva en esta plataforma.

Los motivos de exclusión incluyeron haber tenido experiencia previa en lactancia con otros hijos, carecer de acceso constante a Internet o redes sociales, presentar problemas de salud que impidieran la lactancia materna exclusiva (como una baja producción de leche o estar en tratamiento médico inapropiado), o no proporcionar consentimiento informado para ser parte del estudio.

# Fase cuantitativa

Se creó y se llevó a cabo una encuesta con una estructura específica que incluía preguntas en una escala de tipo Likert, destinada a describir a las participantes y a indagar de forma inicial su exposición y opinión respecto a la información sobre la lactancia materna exclusiva divulgada en Instagram.

El cuestionario constó de tres secciones principales:

  • Datos sociodemográficos, que abarcaron información sobre la edad, el nivel educativo y la ocupación.
  • Uso de Instagram, donde se formulaban preguntas acerca de la frecuencia de uso, las clases de contenido consultado y el grado de interacción con publicaciones relacionadas con la lactancia.
  • Percepción e influencia de la información, que incluía preguntas para evaluar la utilidad, la fiabilidad, el impacto percibido en las prácticas de lactancia y las estrategias para verificar la información recibida.

Cada pregunta fue calificada en una escala de cinco puntos (1 = totalmente en desacuerdo y 5 = totalmente de acuerdo).

# Fase cualitativa

Los datos obtenidos en la fase cuantitativa fueron empleados como criterio para elegir a las participantes del grupo focal, identificando a aquellas que mostraban una mayor interacción con el contenido sobre lactancia materna exclusiva en Instagram y que estaban dispuestas a participar en discusiones grupales. Así, se eligieron 8 madres que reflejaban diferentes niveles de uso y confianza en la información que se publica en esta red social.

Esta metodología permitió explorar cualitativamente los patrones observados en la encuesta, enriqueciendo los resultados con opiniones, vivencias y métodos de verificación de la información. La reunión se llevó a cabo de forma virtual a través de la plataforma Google Meet, con una duración de dos horas y media, y se dividió en fases de convocatoria, presentación, inducción, discusión guiada y conclusión. La guía para la discusión fue diseñada en función de los objetivos del estudio y fue conducida por un investigador principal.

# Análisis de datos cualitativos

Los discursos del grupo focal fueron analizados con el software Atlas.ti versión 7.5.2, siguiendo la metodología de teoría fundamentada12, mediante codificación abierta, axial y selectiva. Este procedimiento permitió identificar conceptos, agruparlos en categorías y subcategorías, y generar explicaciones más completas sobre la influencia de la información publicada en Instagram en la práctica de la lactancia materna exclusiva.

# Consideraciones éticas

El estudio fue aprobado por el Comité de Ética de la Universidad de Pamplona. Todas las participantes firmaron consentimiento informado, autorizando el uso de los datos con fines exclusivamente investigativos.


# RESULTADOS

# Componente cuantitativo

La encuesta con escala tipo Likert aplicada a las 57 madres primerizas integrantes de la Liga de la Leche de Colombia permitió caracterizar a la población y establecer criterios de inclusión para la fase cualitativa. Los resultados de esta fase no solo permitieron caracterizar a la población, sino también definir los perfiles de madres seleccionadas para la fase cualitativa, tomando en cuenta su nivel de participación en Instagram y el grado de confianza reportado frente a la información sobre lactancia materna exclusiva.

En cuanto a las características sociodemográficas, la edad promedio de las participantes fue de 28,4 años (DE ± 4,2), con un rango entre 20 y 38 años. La mayoría contaba con educación técnica o universitaria (78,9 %), mientras que un 21,1 % tenía formación secundaria.

Respecto al uso de Instagram, el 94 % indicó que utiliza esta red social diariamente, y el 98 % afirmó buscar información relacionada con lactancia materna exclusiva en la plataforma. Entre ellas, el 56 % declaró aplicar directamente en su práctica los consejos o técnicas observadas en publicaciones de Instagram, mientras que un 44 % manifestó contrastar previamente la información con otras fuentes, como profesionales de la salud o bases de datos científicas.

El análisis de las respuestas en escala Likert mostró que el nivel de acuerdo más alto se presentó en los ítems relacionados con la percepción de beneficios de la lactancia materna (95 % de acuerdo o totalmente de acuerdo), seguido por la utilidad de Instagram como fuente de información (88 %). Los puntajes más bajos se observaron en ítems vinculados con la confianza plena en la información de redes sociales (62 % de acuerdo o totalmente de acuerdo), lo que evidencia que, aunque las participantes valoran el contenido, mantienen cierto nivel de verificación previa antes de aplicarlo.

# Componente cualitativo

El análisis de los discursos del grupo focal permitió identificar tres categorías principales que explican la influencia de la información publicada en Instagram sobre la lactancia materna exclusiva:

# Beneficios de la lactancia materna

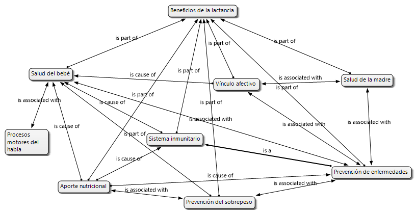
Las participantes destacaron ventajas relacionadas con la salud y el desarrollo del bebé, el fortalecimiento del sistema inmunitario, el aporte nutricional y beneficios para la madre, como la reducción del riesgo de cáncer de mama y ovario. Además, se resaltó el fortalecimiento del vínculo afectivo entre madre e hijo, considerado un aspecto esencial de la experiencia de lactancia (Figura 1).

# Figura 1. Beneficios de la lactancia.
<fig>Figura 1</fig>. Beneficios de la lactancia.

# Estrategias de verificación de la información

Aunque Instagram fue reconocida como fuente central de consulta, las madres aplicaron mecanismos de verificación antes de poner en práctica la información recibida. Estos incluyeron la revisión del perfil del creador de contenido (pediatras, asesoras de lactancia o profesionales de salud certificados), la consulta en fuentes adicionales como bases de datos científicas, y el contraste con otros profesionales o perfiles especializados. La confianza en el contenido dependía, en gran medida, de la credibilidad de la fuente (Figura 2).

# Figura 2. Estrategias de verificación de la información relacionada con la PLE publicada en Instagram
<fig>Figura 2</fig>. Estrategias de verificación de la información relacionada con la PLE publicada en <i>Instagram</i>

Se reportaron modificaciones significativas tras consultar información en Instagram. Entre ellas, la corrección del agarre del pezón, que ayudó a disminuir el dolor y mejorar la eficacia de la lactancia; la optimización de la producción y almacenamiento de la leche, lo que permitió crear bancos de leche y mejorar la calidad de vida de los recién nacidos; la consolidación de la lactancia a libre demanda, respetando el ritmo de alimentación del bebé; y la superación de prejuicios y mitos en torno al destete o al uso de fórmulas infantiles (Figura 3).

# Figura 3. Principales cambios en evidenciados en la PLE en las madres que consultaron información publicada en Instagram
<fig>Figura 3</fig>. Principales cambios en evidenciados en la PLE en las madres que consultaron información publicada en <i>Instagram</i>

# DISCUSIÓN

Los datos obtenidos de la parte cuantitativa revelaron que el 94 % de las madres accede a Instagram todos los días y que el 98 % utiliza esta plataforma para buscar información relacionada con la lactancia materna exclusiva, lo que demuestra el establecimiento de este medio como un recurso importante en el ámbito de la salud materno-infantil. Este descubrimiento se alinea con los hallazgos de Herrera3 y García4, quienes subrayan la función de Instagram como un nuevo espacio para la difusión de prácticas de salud y para la creación de comunidades digitales que brindan apoyo.

Por otro lado, el 56 % de las participantes en la encuesta reveló que lleva a cabo los consejos que ha visto en publicaciones, mientras que un 44 % prefirió verificar la información antes de aplicarla. Este patrón representa una mezcla entre la fe en el contenido en línea y la necesidad de validación por parte de profesionales, en línea con investigaciones que destacan el crecimiento del pensamiento crítico de las madres frente a la abundante información en redes sociales (Espinoza Portilla y Mazuelos)13.

Los hallazgos cuantitativos ofrecen un contexto empírico que ilumina las categorías descubiertas en el análisis cualitativo: ventajas de la lactancia, métodos de verificación y transformaciones en la práctica. De esta manera, se reafirma la conexión entre ambas etapas del estudio y se profundiza en la idea de que la influencia de Instagram no es meramente pasiva, sino que está mediada por procesos de validación, reflexión y apoyo profesional.

Dada la categoría de beneficios de la lactancia materna, se identificaron subcategorías relacionadas con vínculo afectivo, salud del bebé, sistema inmunitario, salud de la madre y aporte nutricional. Las madres señalaron que la lactancia fortalece la conexión emocional madre-hijo, lo cual coincide con la teoría del apego, que plantea la necesidad biológica de vínculos afectivos estrechos desde la etapa fetal14.

En términos de salud, la lactancia materna constituye un factor de supervivencia para el recién nacido. La Organización Panamericana de la Salud ha indicado que en los lactantes amamantados exclusivamente el riesgo de muerte es menor en comparación con los no amamantados, lo cual subraya su efecto protector frente a neumonía y diarrea15. La leche materna, además de transferir defensas al bebé, contiene nutrientes esenciales para el crecimiento y desarrollo, tal como lo argumenta la Asociación Española de Pediatría15 y otros autores10,16. Para la madre también aporta beneficios, como la reducción de riesgos de diabetes, obesidad y ciertos tipos de cáncer, además de efectos positivos en la salud psicológica y en la prevención de depresión posnatal17,18.

Respecto a las estrategias de verificación de la información, las madres priorizaron contenidos provenientes de profesionales de la salud, pediatras o asesoras de lactancia. Este hallazgo coincide con estudios que evidencian la confianza en internet como medio de consulta, aunque no siempre respaldado por fuentes idóneas19. También recurrieron a bases científicas y consultas con profesionales para contrastar la información, en línea con lo reportado por investigaciones sobre el papel del apoyo familiar y profesional durante la lactancia20.

En cuanto a la confianza en el contenido, las participantes señalaron que Instagram es su principal fuente de consulta, pero valoran la credibilidad de cada perfil. La publicación de imágenes de mujeres amamantando fue percibida como un apoyo simbólico frente a la presión social que aún desincentiva la lactancia en público21.

Los cambios en la práctica de lactancia incluyeron la corrección del agarre del pezón, que ayudó a disminuir el dolor y mejorar la eficacia de la lactancia22, la mejora en la producción y almacenamiento de leche, lo que permitió crear bancos de leche y mejorar la calidad de vida de los recién nacidos23, y la consolidación de la libre demanda. Estos hallazgos coinciden con las recomendaciones de la OMS y UNICEF de mantener lactancia exclusiva hasta los seis meses y continuarla junto con alimentación complementaria adecuada24,25. No obstante, también se identificó la circulación de desinformación y mitos en redes sociales, lo cual concuerda con estudios previos sobre los riesgos de la información errónea en salud26 y la persistencia de tabúes en la lactancia24.

En resumen, los resultados cuantitativos apoyan y complementan los descubrimientos cualitativos al mostrar que el uso frecuente de Instagram y la confianza selectiva en la información se alinean con los patrones de conversación observados en el grupo focal. Esta coincidencia de métodos valida que la red social tiene un impacto importante en la práctica de la lactancia materna exclusiva, siempre mediada por procesos conscientes de evaluación, comparación y revisión profesional.


# CONCLUSIONES

De acuerdo con los hallazgos, las madres que son primerizas han sufrido cambios importantes en su práctica de lactancia exclusiva gracias a la información que han obtenido a través de Instagram. Estas modificaciones se pueden observar en aspectos técnicos como la forma de agarrar el pezón y el método de almacenar la leche, así como en la adopción de la lactancia bajo demanda y la eliminación de creencias erróneas sobre el destete y las fórmulas.

La mezcla de métodos cuantitativos y cualitativos ofreció una visión más profunda del fenómeno analizado: las estadísticas validaron la frecuencia en el uso de Instagram y la percepción positiva de su contenido, mientras que los relatos del grupo de discusión revelaron cómo se interpreta, valida y aplica críticamente esa información. Esta metodología combinada fortalece los resultados y demuestra la importancia de las redes sociales como plataformas de aprendizaje y intercambio en el ámbito de la salud materno-infantil.

En resumen, los resultados indican que Instagram se establece como una herramienta fundamental para la difusión de información sobre lactancia materna exclusiva, siempre que dicha información venga acompañada de procesos de verificación y el apoyo de profesionales de la salud. Se sugiere que las estrategias comunicativas en salud incorporen el potencial de las redes sociales con mensajes claros, coherentes y basados en evidencia científica, para así favorecer el empoderamiento de las madres y prevenir la desinformación.


# Agradecimientos

Las autoras agradecen el apoyo y colaboración de las directivas y madres lactantes pertenecientes a la Liga de Leche de Colombia por su vinculación a este proyecto de investigación.


# REFERENCIAS

  1. Manobanda-Yanzapanta BT. Tratamiento de la Información en la red social digital Facebook sobre la lactancia materna [Trabajo de Graduación]. Ambato (ECU): Universidad Técnica de Ambato; 2020 [citado 2024 Ago 24]. Disponible en: https://repositorio.uta.edu.ec/server/api/core/bitstreams/7c7775eb-5460-4939-a0b7-674583c69986/conten
  2. Vázquez-Alonso A. El uso de las redes sociales como herramienta de transformación social [Trabajo fin de Grado]. Universidad de Valladolid; 2024 [citado 2024 Dic 12]. Disponible en: https://uvadoc.uva.es/handle/10324/70654
  3. Herrera-Peco I. Comunicación en salud y redes sociales: Necesitamos más enfermeras. Rev Cient Soc Esp Enferm Neurol [Internet]. 2021; 53:1-4. DOI: https://doi.org/10.1016/j.sedene.2021.03.001
  4. García-Puertas D. Influencia del uso de Instagram sobre la conducta alimentaria y trastornos emocionales. Revisión Sistemática. Rev Esp Comun Salud [Internet]. 2020; 11(2):244-245. DOI: https://doi.org/10.20318/recs.2020/5223
  5. Sanz-Marcos P, Melendez González-Haba G, Castillo-Díaz A, Vergara E. La investigación cientifica sobre el uso de influencer en la gestión de marcas: Estado de la gestion. Icono14 [Internet]. 2024; 22(1):e2125. Disponible en: https://icono14.net/ojs/index.php/icono14/article/view/2125
  6. Organización Mundial de la Salud. Alimentación del lactante y del niño pequeño [Internet]. OMS; 2023 [citado 2024 Jun 13]. Disponible en: https://www.who.int/es/news-room/fact-sheets/detail/infant-and-young-child-feeding
  7. Instituto Colombiano de Bienestar Familiar, Ministerio de Salud y Protección Social, Instituto Nacional de Salud. Encuesta nacional de la situación nutricional - ENSIN 2015 [Internet]. Bogotá (COL): ICBF, MSPS, INS; 2015 [citado 2024 Jul 24]. Disponible en: https://www.minsalud.gov.co/sites/rid/Lists/BibliotecaDigital/RIDE/VS/ED/GCFI/documento-metodologico-ensin-2015.pdf
  8. Instituto Colombiano de Bienestar Familiar, Ministerio de Salud y Protección Social, Instituto Nacional de Salud, Departamento Administrativo para la Prosperidad Social. Encuesta Nacional de la Situación Nutricional-ENSIN 2015. Resultados Encuesta Nacional. Bogotá (COL): ICBF, MSPS, INS, Departamento Administrativo para la Prosperidad Social; 2015. Disponible en: https://www.icbf.gov.co/nutricion/ensin-encuesta-nacional-de-situacion-nutricional
  9. Martín-Ramos S, Domínguez-Aurrecoechea B, García-Vera C, Lorente-García-Mauriño AM, Sánchez-Almeida E, Solis-Sanchez G. Lactancia materna en España y factores relacionados con su instauración y mantenimiento: Estudio LAyDI (PAPenRed). Aten Primaria [Internet]; 2024 [citado 2023 Sep 15]; 56(1):102772. DOI: https://doi.org/10.1016/j.aprim.2023.102772
  10. Vargas-Zarate M, Becerra-Bulla F, Balsero-Oyuela SY, Meneses-Burbano YS. Lactancia materna: Mitos y verdades. Artículo de revisión. Rev Fac Med [Internet]. 2020; 68(4):604-616. Disponible en: http://www.scielo.org.co/scielo.php?script=sci_arttext&pid=S0120-00112020000400608
  11. Pınar D, Atiye K, Esra-Ardahan A, Beste-Özgüven Ö, Hatice-Yıldırım S. Examen del uso de las redes sociales y la tecnología por parte de las madres en periodo de lactancia en una región de Turquía. Enferm Clín [Internet]. 2022 Sep; 32(5):306-315. DOI: https://doi.org/10.1016/j.enfcle.2021.12.008
  12. Strauss A, Corbin J. Bases de la Investigación Cualitativa: Técnicas y procedimientos para desarrollar la teoría fundamentada [Internet]. Medellín (COL): Universidad de Antioquia; 2002. Disponible en: https://books.google.com/books?id=TmgvTb4tiR8C
  13. Espinoza-Portilla E, Mazuelos-Cardoza C. Desinformación sobre temas de salud en las redes sociales. Rev Cuba Inf Cienc Salud [Internet]. 2020 [citado 2024 Jun 27]; 31(2):e1498. Disponible en: http://scielo.sld.cu/scielo.php?script=sci_arttext&pid=S2307-21132020000200002
  14. Rosas-Crespo R, Vivar-Rios I, Guzmán-Díaz G, González-Meneses M, García-Flores MA, Ayon-Aguilar J, et al. Lactancia materna: Conocimientos, amamantamiento y vínculo afectivo. Innov Desarro Tecnol Rev Digital [Internet]. 2024 [citado 2024 Jul 7]; 16(1):278-286. Disponible en: https://iydt.wordpress.com/wp-content/uploads/2024/01/1_40_lactancia-materna-conocimientos-amamantamiento-1.pdf
  15. Comité de Nutrición y Lactancia Materna. Recomendaciones sobre lactancia materna [Internet]. 2012 [citado 2024 Jul 10]. Disponible en: https://www.aeped.es/comite-nutricion-y-lactancia-materna/lactancia-materna/documentos/recomendaciones-sobre-lactancia-materna
  16. Romero-Davalos KJ. Lactancia materna exclusiva y estado nutricional de niños menores de 6 meses que son atendidos en el consultorio de crecimiento y desarrollo en un centro de salud de Lima, 2023 [Tesis]. Lima (PER): Universidad Norbert Wiener; 2023. Disponible en: https://repositorio.uwiener.edu.pe/entities/publication/554363b1-eeb3-4e0c-9b7c-40fb7fafa6b7
  17. Atefeh Y, Fate ZK, Talat K. Breastfeeding needs in adolescent mothers: A systematic review. Sultan Qaboos University Med J [Internet]. 2023 Nov; 24(3):306-316. DOI: https://doi.org/10.18295/squmj.12.2023.092
  18. Balbás Sánchez. Importancia de la lactancia materna en la prevención de complicaciones de la diabetes mellitus gestacional: una revisión sistemática. [Internet]. LINKAGES; 2023. Disponible en: https://mjournal.squ.edu.om/cgi/viewcontent.cgi?article=1120&context=home
  19. Belintxon-Martín M, Zaragüeta MC, Adrián MC, López-Dizastillo O. El comienzo de la lactancia: Experiencias de madres primerizas. An Sist Sanit Navar [Internet]; 2011; 34(3):409-418. DOI: https://doi.org/10.4321/S1137-66272011000300007
  20. Vargas-Porras C, Hernandez-Molina LM, Molina-Fernandez MI. Aspectos percibidos por las madres primerizas como favorecedores en la adopción de su nuevo rol. Rev Cubana Salud Pública [Internet]; 2020 [citado 2024 Jun 13]; 45(4):e1573. Disponible en: http://scielo.sld.cu/scielo.php?script=sci_abstract&pid=S0864-3466201900400007
  21. Oblitas-Gonzales A, Herrera-Ortiz JU, Flores-Cruz YL. Lactancia materna exclusiva en Latinoamérica: Una revisión sistemática. Revistavive [Internet]. 2022; 5(15):874-888. DOI: https://doi.org/10.33996/revistavive.v5i15.195
  22. Vázquez C. Como las redes sociales apoyan la lactancia materna [Internet]. Consumer. 2016 [citado 2024 Dic 13]. Disponible en: https://www.consumer.es/bebe/como-las-redes-sociales-apoyan-la-lactancia-materna.html
  23. Cruz-Chávez NE, Hernández-Martínez N, Cárdenas-Villarreal M. Conocimiento de la madre sobre los signos de hambre del recién nacido y técnica de agarre al seno materno correcta. Jóvenes Cienc [Internet]. 2020 [citado 2024 Jun 24]; 7. Disponible en: https://www.jovenesenlaciencia.ugto.mx/index.php/jovenesenlaciencia/article/view/3205
  24. Aquino-Castillo VM. Importancia de la implementación del banco de leche materna. Rev Pos Med [Internet]. 2023; 3(1):49-60. DOI: https://doi.org/10.62267/rev.post.med.v3i1.28
  25. Borre-Ortiz YM, Cortina-Navarro C, Gonzalez-Ruiz G. Lactancia Materna Exclusiva: ¿La conocen las madres realmente? Revista Cuidarte [Internet]. 2014; 5(2):723-730. DOI: https://doi.org/10.15649/cuidarte.v5i2.84
  26. Departamento Administrativo Nacional de Estadística de Colombia. Encuesta de Tecnologías de la Información y las Comunicaciones en hogares (ENTIC Hogares) [Internet]. Bogotá (COL): DANE; 2021. Disponible en: https://www.dane.gov.co/index.php/estadisticas-por-tema/tecnologia-e-innovacion/tecnologias-de-la-informacion-y-las-comunicaciones-tic/encuesta-de-tecnologias-de-la-informacion-y-las-comunicaciones-en-hogares-entic-hogares